Table of Contents
Navigating UAE Tax for International Subsidiaries: A Strategic Guide for Multinationals
Introduction: A New Era for UAE Subsidiaries
It was a quiet Tuesday morning when Ahmed, the finance director of a European multinational, received an unexpected email from his tax advisor. The subject line read: “Urgent: UAE Corporate Tax Implications for Your Dubai Subsidiary.”
For years, Ahmed had taken comfort in the UAE’s tax-free environment. His company’s Dubai branch operated smoothly, repatriating profits without friction. But that email changed everything.
If you manage UAE tax for international subsidiaries, you’re likely facing similar concerns. The UAE’s tax landscape has transformed dramatically. From a jurisdiction known for zero corporate taxation, the UAE now operates a full-fledged corporate tax regime with a 9% standard rate and, for large multinationals, a 15% Domestic Minimum Top-up Tax (DMTT) effective from January 2025 .
This guide draws from real-world experiences and regulatory updates to help you navigate this new environment with confidence.
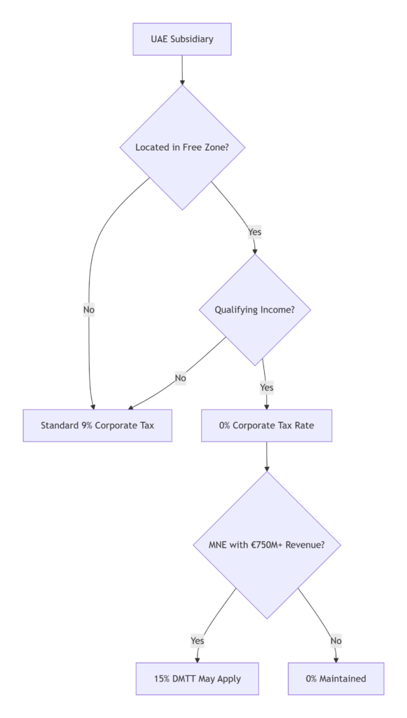
Understanding the Current Tax Landscape for UAE Subsidiaries
The Corporate Tax Framework
Since June 1, 2023, the UAE has applied a federal Corporate Tax (CT) at the following rates :
| Taxable Income Bracket | Applicable Rate |
|---|---|
| Up to AED 375,000 | 0% |
| Above AED 375,000 | 9% |
For large multinationals meeting the €750 million consolidated revenue threshold, a Domestic Minimum Top-up Tax (DMTT) ensures a minimum 15% effective tax rate starting from financial years beginning January 1, 2025 .
Free Zone Benefits: Still Valuable but Evolving
Many international subsidiaries are established in UAE Free Zones, which offer 0% corporate tax on qualifying income. However, under the DMTT framework, large MNEs cannot automatically assume these benefits eliminate tax exposure .

Key Tax Considerations for International Subsidiaries
1. Participation Exemption: Tax-Free Dividends and Capital Gains
One of the most valuable features for international subsidiaries is the participation exemption, which exempts foreign dividends and capital gains from UAE corporate tax if :
- The UAE parent holds at least 5% ownership in the subsidiary
- The holding period is at least 12 months
- The subsidiary is subject to a minimum tax rate of 9% or equivalent
This provision allows multinationals to establish UAE holding companies that efficiently manage regional investments without creating additional tax burdens.
2. Transfer Pricing Compliance
The UAE has implemented robust transfer pricing rules aligned with OECD guidelines. All transactions between related parties—including cross-border transactions—must adhere to the arm’s length principle .
Key documentation requirements include:
| Document Type | Trigger Threshold | Deadline |
|---|---|---|
| TP Disclosure Form | Related-party transactions exceeding AED 40 million | With CT return (9 months post year-end) |
| Master File & Local File | Revenue ≥ AED 200 million OR MNE group revenue ≥ AED 3.15 billion | Within 30 days of FTA request |
| Country-by-Country Report | UAE-headquartered MNE with revenue ≥ AED 3.15 billion | Within 12 months of year-end |
3. Domestic Minimum Top-up Tax (DMTT): The Game-Changer
Starting in 2025, the UAE will apply a Qualified Domestic Minimum Top-up Tax (QDMTT) for large MNEs. Here’s how it works :

Example: If a UAE subsidiary earns AED 100 million in profits and pays only AED 9 million (9%), the DMTT would require an additional AED 6 million (6%) to reach the 15% minimum effective rate .
4. Substance Requirements
The UAE enforces Economic Substance Regulations (ESR) requiring entities conducting specific activities to maintain adequate physical presence, employees, and expenditure in the country . This affects holding companies, IP entities, and financing structures.
Strategic Planning for International Subsidiaries
Opportunity 1: Leveraging R&D and Employment Incentives
The UAE has introduced incentives to offset tax impacts :
- R&D Tax Credit: 30–50% refundable credit starting January 2026
- High-Value Employment Incentive: Refundable tax credit on eligible C-suite salary costs effective January 2025
Opportunity 2: Substance-Based Income Exclusion (SBIE)
MNEs can reduce their top-up tax exposure through SBIE, which excludes a portion of payroll and tangible asset costs from Pillar Two income calculations :
| Year | Payroll Carve-out | Tangible Assets Carve-out |
|---|---|---|
| First Financial Year | 9.6% | 7.6% |
| Phasing down over 8 years | To 5% | To 5% |
Opportunity 3: Safe Harbors
The DMTT framework provides safe harbors that can reduce top-up tax to zero :
- Transitional Safe Harbour: Applies until 2027 for groups meeting certain thresholds
- De Minimis Exclusion: Revenue < €10 million AND profit < €1 million
- ETR Test: If jurisdictional ETR already reaches 15%
Practical Steps for Compliance
Immediate Actions for 2025
- Assess your DMTT exposure: Determine if your group meets the €750 million revenue threshold
- Calculate jurisdictional ETR: Use GloBE methodology to identify shortfalls
- Review free zone structures: Ensure substance requirements are met
- Upgrade reporting systems: Prepare for Pillar Two data collection requirements
Documentation Checklist
- Corporate Tax registration with FTA
- Transfer pricing documentation for all cross-border related-party transactions
- Economic Substance Report (if applicable)
- DMTT Top-up Tax Return (for in-scope MNEs)
- Country-by-Country Report (for qualifying groups)
Conclusion: Turning Compliance into Competitive Advantage
The UAE’s tax transformation represents both challenge and opportunity. While UAE tax for international subsidiaries has become more complex, the country remains one of the world’s most attractive business destinations—offering political stability, world-class infrastructure, and now, a transparent, internationally aligned tax framework.
The key is proactive preparation. Companies that assess their exposure early, upgrade their systems, and leverage available incentives will navigate this transition smoothly—and may even discover competitive advantages in the new landscape.
Ready to Optimize Your UAE Tax Strategy?
At Crossfoot, we specialize in helping international businesses navigate UAE tax compliance with confidence. Our services include:
- Corporate Tax Registration & Filing
- Transfer Pricing Documentation
- DMTT Impact Assessment
- Free Zone Structuring Advice
- Tax Incentive Optimization
👉 Contact our tax experts today for a complimentary consultation on your UAE subsidiary’s tax position.


