Table of Contents
Beyond Spreadsheets: How Financial Modeling and Feasibility Studies Turn Vision into Reality
The Bridge Between “What If” and “What’s Next”
Imagine standing on the edge of a canyon, a vision of a magnificent bridge in your mind. You can see its arches, sense its utility, and feel the opportunity on the other side. But between you and that vision lies a daunting gap of unknowns: costs, materials, environmental impact, and long-term viability. Financial modeling and feasibility studies are the engineering blueprints and soil tests for your business ambitions—they don’t just imagine the bridge; they prove it can be built, used, and sustained.
In my years advising entrepreneurs and established businesses across the Middle East, I’ve witnessed a recurring pattern. The most successful ventures aren’t always the ones with the most capital or the flashiest ideas. They are the ones that rigorously answer two questions before the first dollar is spent: “Is this possible?” and “Is this profitable?” This is where the powerful, intertwined disciplines of financial modeling and feasibility studies separate hopeful ventures from strategic triumphs.
This article will guide you beyond generic definitions. We’ll explore how these tools work in concert, why they’re non-negotiable in today’s volatile economy, and how they can be your greatest ally in securing trust—from investors, partners, and even from yourself.
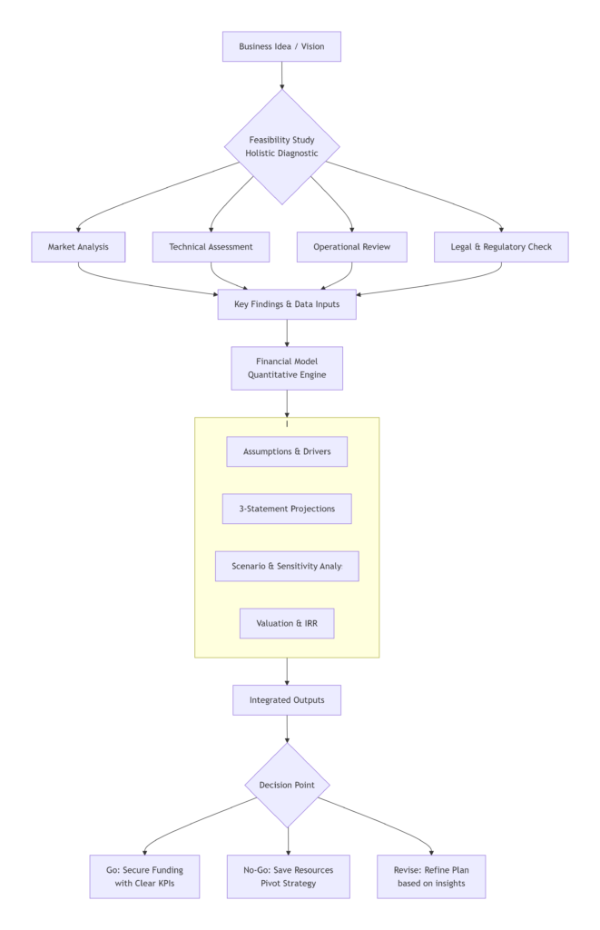
Financial Modeling vs. Feasibility Study: Understanding the Symphony
Many use these terms interchangeably, but they play distinct, complementary roles. Think of them as the diagnosis and the treatment plan.
A feasibility study is the comprehensive diagnostic. It’s a holistic assessment of a project’s viability from every angle:
- Market Feasibility: Is there a real demand? Who are the customers?
- Technical/Operational Feasibility: Do we have the technology, skills, and processes to execute?
- Legal Feasibility: Are there regulatory hurdles or compliance issues?
- Scheduling Feasibility: Can this be done in a realistic timeframe?
- Financial Feasibility: Crucially, it asks the preliminary financial question: Could this be profitable?
This is where financial modeling steps in as the detailed treatment plan and prognosis. It translates the findings of the feasibility study—especially the operational and market data—into a dynamic, quantitative framework. It’s the “what-if” machine that answers: How profitable, under what conditions, and with what risks?
The Key Difference at a Glance
| Feature | Feasibility Study | Financial Model |
|---|---|---|
| Nature | Qualitative & Quantitative – Broad assessment. | Primarily Quantitative – Numerical simulation. |
| Question | “Should we do this?” Is the project viable overall? | “How would it work financially?” What are the specific financial outcomes? |
| Output | Go/No-Go Recommendation. A report with findings. | Dynamic Spreadsheet. A tool for forecasting and scenario analysis. |
| Timeline | Typically a one-time, upfront analysis. | A living document used throughout the project lifecycle. |
In essence, the feasibility study provides the inputs and the context, while the financial model crunches the numbers to project the outcomes. One without the other is like having a map without a compass, or a compass without a map.
The Integrated Power: Why You Need Both
When combined, these disciplines form an irrefutable logic chain for decision-making. Let me share a simplified case from our practice at Crossfoot.
A client, passionate about sustainable agriculture, wanted to invest in a high-tech vertical farm in Riyadh. The vision was compelling: fresh, local produce, year-round harvests, and alignment with Saudi Arabia’s Vision 2030 sustainability goals.
- The Feasibility Study Uncovered Critical Realities:
- Market: High demand from premium hotels and restaurants, but also strong competition from imports.
- Technical: Specific HVAC and lighting technology was needed for the desert climate, impacting capex.
- Operational: A shortage of local technicians for the advanced hydroponic systems posed a risk.
- Legal: Incentives were available for agri-tech, but specific certifications were required.
- The Financial Model Brought It to Life (and Raised Alarms):
We built a 5-year, three-statement model (income statement, balance sheet, cash flow). We plugged in the data:- Higher initial capex (from the technical findings).
- Slower revenue ramp-up (accounting for market penetration time).
- Higher operational training costs (addressing the skills gap).
- The model’s sensitivity analysis revealed the project’s breaking point: energy prices. A 15% increase in utility costs would erase profitability in Year 3.
The integrated insight wasn’t “don’t do it.” It was: “Proceed, but only after securing a long-term, fixed-rate power agreement as a condition for investment.” The financial modeling and feasibility study didn’t kill the dream; they de-risked it and created a clear, actionable path to success.
Building a Robust Financial Model: Core Components
A sophisticated financial model is more than a profit/loss projection. It’s an interconnected system. According to best practices from bodies like the Financial Modeling Institute (FMI), a robust model includes:
- Assumptions & Drivers (The Foundation): Clearly defined, logical inputs (e.g., price per unit, monthly customer growth, rent, salary inflation). These should be directly tied to feasibility study data.
- The Three Financial Statements: A dynamically linked income statement, balance sheet, and cash flow statement. The cash flow statement is often the most critical, revealing timing gaps that can sink a profitable-on-paper venture.
- Supporting Schedules: Detailed calculations for debt, depreciation, working capital, and equity.
- Scenario & Sensitivity Analysis (The “What-If” Engine): This is the model’s superpower. It tests how outcomes change with variations in key assumptions (e.g., Best Case, Base Case, Worst Case).
- Outputs & Dashboards: Clear summaries, key performance indicators (KPIs), and visuals like charts and graphs that make the data instantly understandable for decision-makers.
Visual Guide: Anatomy of an Integrated Analysis

The Human Element: Stories Beyond the Numbers
The true value of financial modeling and feasibility studies often lies in the stories they tell and the conversations they force. They move discussions from subjective opinions (“I think it will work”) to objective frameworks (“The model shows it works if we achieve a 10% market share by Year 2”).
I recall a family-owned business exploring a major expansion. The patriarch was convinced by tradition and gut feel. The younger generation pushed for a formal analysis. The feasibility study revealed a shifting competitive landscape they had underestimated. The financial model, when stress-tested, showed that the father’s proposed timeline would create a catastrophic cash flow crunch.
The model didn’t win an argument; it provided a neutral ground for dialogue. It transformed the conversation from “You’re wrong” to “Look what happens to our business under these conditions.” They revised the rollout plan, secured a bridging loan they hadn’t initially considered, and launched successfully. The model saved the family both money and relationships.
Conclusion: Your Strategic Compass in Uncertain Times
In an era defined by economic volatility, rapid technological change, and fierce competition, flying blind is not an option. Financial modeling and feasibility studies are not mere administrative hurdles for getting a loan. They are foundational tools for strategic clarity, risk management, and stakeholder alignment.
They empower you to:
- Secure funding with confidence, as investors and banks increasingly demand sophisticated, transparent projections.
- Manage proactively, anticipating cash flow dips and operational bottlenecks before they become crises.
- Make empowered decisions, knowing they are backed by data and rigorous analysis, not just intuition.
At the end of the day, these tools are about more than survival—they’re about building with confidence. They allow you to move from hoping your bridge will stand to knowing it will, because you’ve tested every pillar and calculated every load.
Is your vision ready for its blueprint? At Crossfoot, we specialize in transforming complex business ambitions into actionable, data-driven financial roadmaps. Our expertise in financial modeling and feasibility studies has helped numerous businesses in Riyadh, Dubai, and across the region navigate critical growth decisions with confidence.
Let’s build your future on a solid foundation. Contact our team today for a confidential discussion about your next venture.

