Table of Contents
Strategic Business Planning and CFO Services: Beyond Numbers, Building Futures
Picture this: A thriving business, five years into its journey. Revenue is strong, the team is capable, and the market position seems secure. Then, unexpectedly, a global supply chain disruption hits. A key competitor pivots with disruptive technology. Economic headwinds begin to blow.
The founder looks at their detailed operational reports—the profit and loss statements are accurate, the cash balance is known—but a profound, unsettling question hangs in the air: “What do we do now?”
This is the precise moment where standard accounting ends and the true value of strategic business planning and CFO services begins. It’s the difference between navigating by looking in the rearview mirror and having a detailed map, a skilled co-pilot, and a resilient vehicle for the road ahead.
For too long, financial leadership has been siloed as a historical reporting function. Today, the most successful businesses understand that strategy and finance are two sides of the same coin. A brilliant vision without financial viability is a dream. Solid numbers without a strategic direction are just data.
This article explores how the fusion of strategic business planning and CFO services creates a powerful framework for sustainable growth, turning uncertainty into opportunity and ambition into achievement.
The Great Divide: Strategy vs. Finance (And Why It’s Costing You)
Traditionally, business planning and financial management operated in separate realms. The leadership team would retreat for an annual off-site, emerging with ambitious goals and new initiatives—the strategy. This plan would then be handed to the finance department with a directive to “make the numbers work.”
This disconnect creates what Harvard Business Review terms the “Strategy-to-Execution Gap,” where nearly 67% of well-formulated strategies fail due to poor execution. The finance team, often brought in too late, is tasked with funding a plan they didn’t help build, leading to budget constraints, misallocated resources, and frustration on all sides.
Conversely, a finance function focused solely on compliance, tax, and historical reporting—what we might call “traditional CFO services”—misses its highest calling. It’s like having a powerful telescope but only using it to look at the ground behind you.
The modern, integrated approach erases this divide. It recognizes that:
- Strategy without financial grounding is optimistic guesswork.
- Finance without strategic context is a meaningless scorecard.
The Integrated Framework: How Strategic Planning and CFO Services Work in Tandem
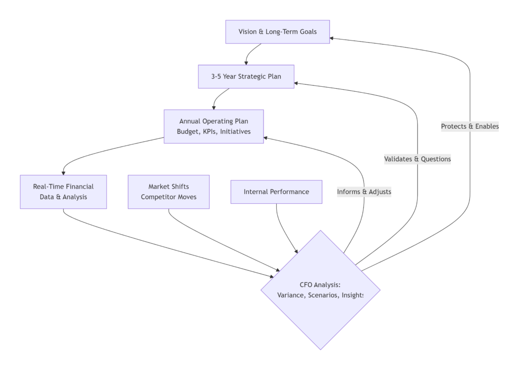
So, what does this fusion look like in practice? It’s a continuous, iterative cycle where financial insight informs strategy, and strategic direction shapes financial priorities.

Phase 1: Foundation – The Strategic CFO in Planning
A strategic CFO or fractional CFO service doesn’t just allocate costs in a plan. They are a core architect of the plan itself.
- Market-Informed Modeling: They bring data on TAM (Total Addressable Market), customer acquisition costs, and unit economics to the table, ensuring growth targets are ambitious yet realistic.
- Scenario Planning: Instead of one linear budget, they build multiple financial scenarios (base, optimistic, conservative) based on different strategic choices, allowing leadership to stress-test decisions before committing. The Association for Financial Professionals highlights scenario planning as a top priority for today’s finance leaders.
- Resource Allocation: They ensure the company’s capital (both human and financial) is directed toward initiatives with the highest strategic return, not just historical departmental budgets.
Phase 2: Execution – The Operational Pulse
Once the plan is set, the strategic CFO’s role shifts to being the central nervous system of the organization.
- From Monthly Close to Real-Time Dashboards: Moving beyond static monthly P&L reports, they implement dynamic management dashboards that track leading indicators (e.g., pipeline value, customer churn rate, burn multiple) against the strategic plan.
- Variance Analysis as a Strategic Tool: A variance isn’t just a number to explain; it’s a signal. A strategic CFO investigates: Is this a temporary blip, or does it indicate a flaw in our strategic assumption? Do we need to correct course?
- Cash Flow as a Strategic Asset: They manage cash flow not just for survival, but as fuel for strategic moves—whether it’s funding an R&D sprint, seizing a market opportunity, or weathering a downturn.
Phase 3: Adaptation – The Navigator in Uncertainty
The business landscape is never static. A integrated financial leader enables agile adaptation.
- Continuous Re-forecasting: They facilitate quarterly (or even monthly) plan reviews, using actual performance data to re-forecast the year, making the plan a living document.
- M&A and Funding Strategy: If growth requires acquisition or capital, the strategic CFO leads the financial due diligence, integration planning, and investor relations, ensuring these major moves align with the core strategy.
- Risk Management: They identify not just financial risks, but strategic risks—from new market entrants to regulatory changes—and build mitigation plans into the financial framework.
The Tangible Impact: What You Actually Gain
This isn’t theoretical. Companies that integrate strategic planning with deep financial leadership see measurable outcomes:
| Aspect | Traditional/Disconnected Model | Integrated Strategic CFO Model |
|---|---|---|
| Planning Cycle | Annual, static, often obsolete quickly. | Continuous, dynamic, and responsive. |
| Decision-Making | Reactive, based on last month’s results. | Proactive, based on forward-looking models and real-time data. |
| Resource Use | Often misallocated to legacy projects or loudest voices. | Strategically aligned to high-impact initiatives. |
| Growth Management | Uncontrolled scaling can lead to cash crunches. | Growth is funded, managed, and profitable. |
| Crisis Response | Panicked cuts across the board. | Calibrated, strategic adjustments to protect core goals. |
Beyond the table, the impact is cultural. It fosters financial literacy across the leadership team, transforms managers into accountable owners of their numbers, and creates a shared language of accountability and ambition.
Is This Only for Large Corporations? The SME Advantage
This might sound like the domain of Fortune 500 companies, but small and medium-sized enterprises (SMEs) arguably benefit more. Resource constraints mean every dollar and every hour must count. A mistake in strategic direction or a cash flow miscalculation can be existential.
For SMEs, fractional or outsourced CFO services have been a game-changer. They provide access to this high-level, strategic financial partnership without the full-time executive salary. A quality provider acts as a true part of your leadership team, embedding themselves in your business to build a financial foundation that turns your strategic vision into a operational reality.
Your Next Step: Building a Resilient Future
The journey from a great idea to a enduring, successful company is paved with both vision and numbers. Ignoring either is a path fraught with avoidable risk.
Strategic business planning and CFO services are no longer separate luxuries; they are an integrated necessity for any business that aims not just to survive, but to thrive and define its future.
It begins with a shift in perspective: viewing your financial leadership not as historians, but as co-architects. It’s about asking not just “What did we make?” but “How do we build what we dream?”
Ready to Bridge Your Strategy-to-Execution Gap?
At Crossfoot, we believe your numbers should tell the story of your future, not just your past. Our core service is integrating deep financial expertise with your strategic vision to create a dynamic, actionable roadmap for growth.
We move beyond basic bookkeeping to become your strategic financial partner, providing the insights, forecasting, and operational oversight you need to make confident decisions.
Let’s build a resilient, forward-looking financial plan that turns your ambition into measurable achievement.
Explore Our Strategic CFO Services & Schedule Your Consultation Today →

